广州卿泽生物科技有限公司

6

手机商铺

qrcode
商家活跃:
产品热度:
  • NaN
  • 0.8999999999999999
  • 1.9
  • 0.8999999999999999
  • 3.9
polysome profiling 富集检测
¥6800

广州卿泽生物科技有限公司

入驻年限:6

  • 联系人:

    吴小姐

  • 所在地区:

    广东 广州市 黄埔区

  • 业务范围:

    医疗器械、体外诊断、论文服务、细胞库 / 细胞培养、试剂、技术服务

  • 经营模式:

    经销商 生产厂商

在线沟通

公司新闻/正文

【核糖体疾病】 | 肿瘤抑制因子“黑化”记:过量HNRNPK如何引爆细胞核仁,诱发罕见血液病

226 人阅读发布时间:2025-09-28 16:40

导读:

在我们每个细胞的细胞核内,有一个名为“核仁”的无膜结构,它是生产核糖体(细胞蛋白质合成机器)的“工厂”。众所周知,核仁功能失常与衰老、癌症和一系列被称为“核糖体病”(如范可尼贫血、-布二氏贫血)的罕见血液疾病密切相关。传统观点认为,这些疾病是由于缺失某些核糖体组件导致的。

【核糖体疾病】 | 肿瘤抑制因子“黑化”记:过量HNRNPK如何引爆细胞核仁,诱发罕见血液病 

然而,这项发表于JCI杂志的研究彻底颠覆了这一认知:研究发现,一个关键的肿瘤抑制因子HNRNPK,当其过量表达时,竟会化身“破坏分子”,通过引爆核仁应激,导致与核糖体病一模一样的症状。这为理解并治疗这类罕见病提供了全新的视角和靶点。

 

 

文章索引:

标题The tumor suppressor HNRNPK induces p53-dependent nucleolar stress to drive ribosomopathies.

发表期刊Journal of Clinical Investigation.

发表时间2025.05

作者团队 西班牙国家肿瘤研究中心 Miguel Gallardo团队

IF13.6

DOI10.1172/JCI183697.

 

翻译组学技术的运用

本研究并未停留在现象描述,而是利用翻译组学技术深入揭示了现象背后的功能缺陷:

Polysome Profiling:这项技术像给细胞内的核糖体做“人口普查”,通过超速离心将不同活跃程度的核糖体分离开。研究发现,HNRNPK过表达细胞中,正在高效翻译的“多聚核糖体”急剧减少,说明翻译过程被全局性抑制。

 

新生蛋白脉冲标记(HPG Assay):这项技术通过给细胞喂食一种带有荧光标签的氨基酸类似物(HPG),来“捕捉”刚刚合成出来的新生蛋白质。直观的荧光成像和定量分析显示,HNRNPK过表达细胞的新生蛋白信号大幅减弱,为“翻译停产”提供了最直接的证据

 

​​

研究结果

(1)HNRNPK过表达会破坏翻译过程

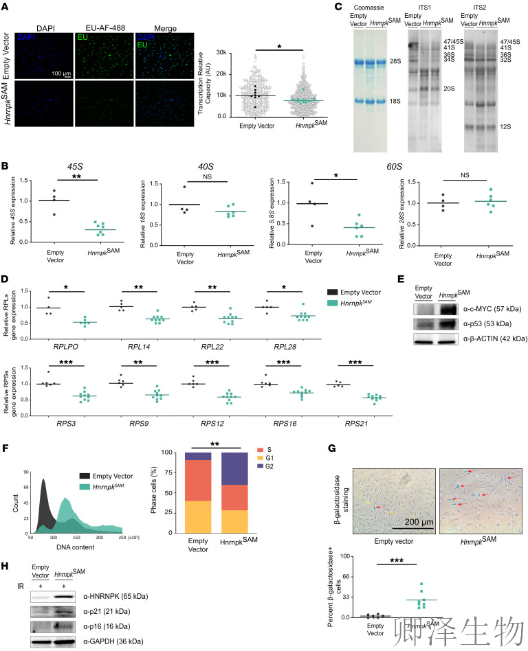
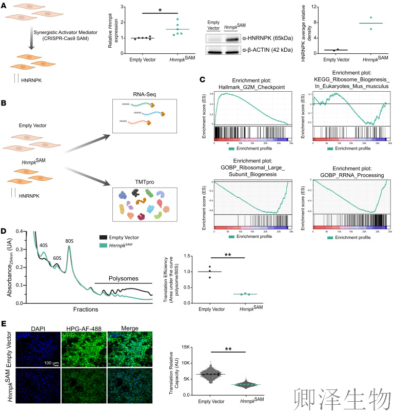
为了研究HNRNPK过表达对生物学程序的影响,作者建立了两种过表达HNRNPK的小鼠胚胎成纤维细胞(MEFs)模型:HnrnpkSAMHnrnpkTg-Cre(图1A)

【核糖体疾病】 | 肿瘤抑制因子“黑化”记:过量HNRNPK如何引爆细胞核仁,诱发罕见血液病 

 

作者对HnrnpkSAM 进行了RNA-Seq和基于多重质谱的蛋白质组学(TMTpro)分析(图1B),发现差异表达最多的基因集是G2/M检查点通路,在hnrnkp过表达模型中G2/M通路基因上调(图1C)。此外,hnrnpk过表达模型显示了一组参与核糖体生物合成(RiBi)和rRNA加工的下调基因和蛋白质的显著富集 (图1C)。

 

为了证实HNRNPK对RiBi和功能的负面影响,作者进行了Polysome profiling分析,观察到翻译效率的整体下降(图1D),HPG实验再次证实了翻译效率的下降(图1E),这表明在过表达hnrpk的细胞中,翻译效率受到严重抑制。

 

2)HNRNPK过表达导致核仁异常并伴有核仁应激特征

随后,通过核仁蛋白免疫标记(核仁标记)和电镜分析,作者在hnrnpk过表达的细胞中观察到核仁数量增加以及更小的核仁(图2)。

【核糖体疾病】 | 肿瘤抑制因子“黑化”记:过量HNRNPK如何引爆细胞核仁,诱发罕见血液病 

电镜分析揭示了hnrnkp过表达模型中核仁的改变,包括(a)核仁周围成分(致密纤维成分,纤维中心)的分离,(b)颗粒成分的异常积累,(c)分叶化和核仁碎裂,以及(d)形成突出的抑制异染色质团块(图2A)。通过免疫标记和测定纤维蛋白(FBL) mRNA和蛋白水平证实核仁异常。FBL在整个细胞核的多个病灶中分离,表达水平较低(图2A-B)。为了进一步验证我们的假设,我们分析了核仁蛋白(NCL)的表达模式。观察到NCL过度表达并部分易位到核质(图2B),这是核仁应激的标志之一。

 

(3)HNRNPK过表达显示出rRNA和核糖体蛋白减少,并导致细胞周期阻滞和衰老

为了验证HNRNPK对RiBi和rRNA加工以及核仁中显示的异常的影响,作者对两种核糖体成分:rRNAs和核糖体蛋白(RPLs和RPs)进行了分析。

 

5-乙基尿苷(EU)原位转录实验观察到HnrnpkSAM细胞的核仁(pre-rRNA)和染色质(pre-mRNA)转录均显著减少。此外,新生rRNA的EU结合信号出现在许多荧光强度低的小核仁中(图3A)。也观察到较低水平的pre-rRNA 45S和大亚基rRNA 5.8S(图3B)。

【核糖体疾病】 | 肿瘤抑制因子“黑化”记:过量HNRNPK如何引爆细胞核仁,诱发罕见血液病 

Northern blot分析发现HNRNPK过表达导致小鼠45S/47S前rRNA减少,同时rRNA前体20S和34S的表达差异显示出加工异常(图3C)。这些发现表明,HNRNPK过表达会破坏正常的核糖体生物发生,导致rRNA加工改变和rRNA前体水平异常。另外,qRT-PCR证实了RPLs和RPs的减少(图3D)。

 

翻译中断、RiBi失调和核胁迫通过p53聚合为典型的应激反应。本研究观察到p53、c-MYC均由HNRNPK直接调控的(图3E)。此外,在细胞周期特征和凋亡状态方面,证实了G2/M期的增加(图3F)。p53则可以驱动细胞周期阻滞的分子伴侣上调(图3H),这种细胞周期阻滞会通过SA-β-半乳糖苷酶驱动细胞衰老(图3G)。

 

综上所述,这些结果表明HNRNPK促进核仁应激,在这种特殊情况下,核仁应激依赖于p53,并导致p53介导的细胞周期阻滞,驱动细胞衰老和凋亡。

 

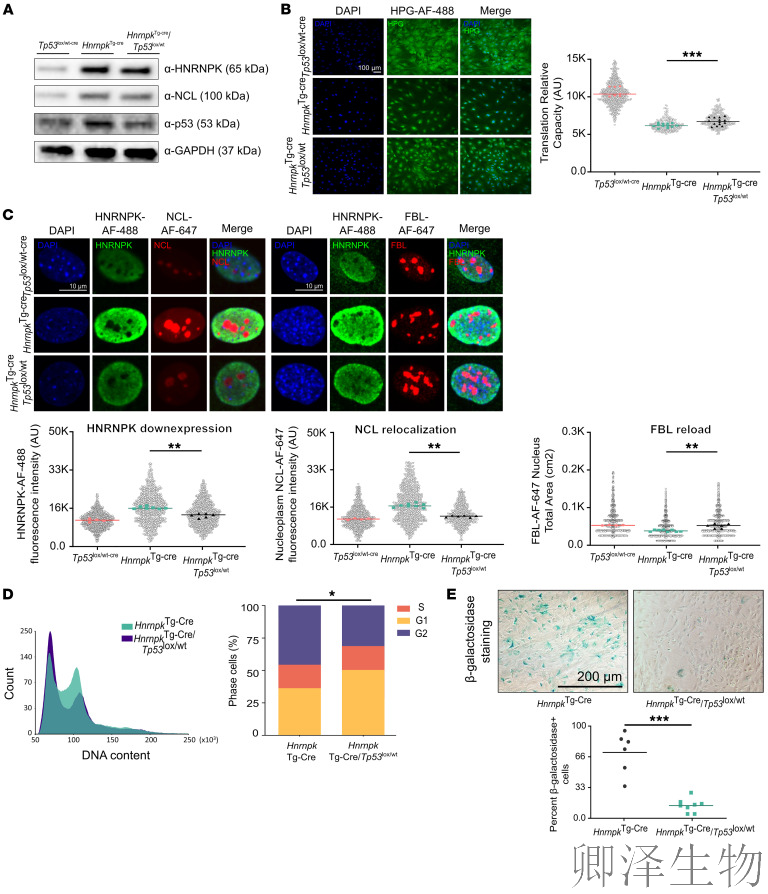
(4)HNRNPK过表达表型依赖于p53

为了验证模型中核仁应激反应的依赖性,作者构建了过表达HNRNPK并p53单倍剂量不足的细胞系(HnrnpkTg-cre/Tp53lox/WT)(图4A)。p53单倍剂量不足成功恢复了蛋白质合成速率(图4B),逆转了观察到的核仁应激特征(图4C),减少了细胞周期阻滞(图4D)和细胞衰老(图4E),并恢复了细胞表型。这些结果证实了HNRNPK驱动的核仁应激对p53的依赖性。

【核糖体疾病】 | 肿瘤抑制因子“黑化”记:过量HNRNPK如何引爆细胞核仁,诱发罕见血液病 

(5)HNRNPK过表达的造血干细胞功能异常

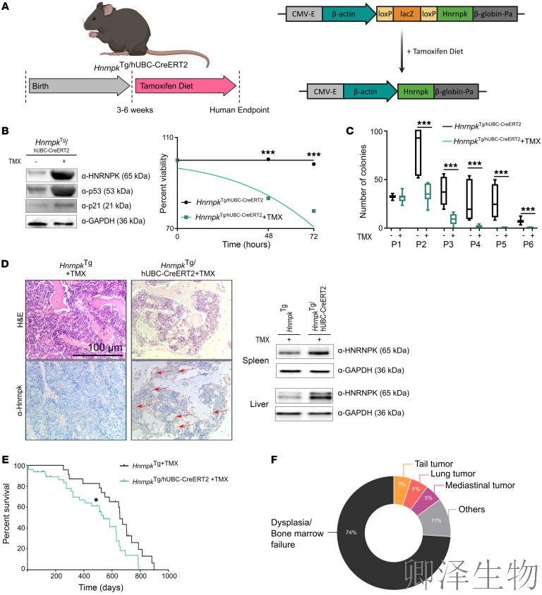
为了研究HNRNPK过表达在体内的影响,作者建立了HnrnpkTg小鼠。为了避免HNRNPK可能引起的发育问题,采用了4-OHT诱导的hUBCCreERT2模型(图5A)。

【核糖体疾病】 | 肿瘤抑制因子“黑化”记:过量HNRNPK如何引爆细胞核仁,诱发罕见血液病 

培养来自HnrnpkTg-hUBC-CreERT2全骨髓的造血干细胞(HSCs),并在诱导后证实了HNRNPK的过表达,其分子模式与HnrnpkSAM细胞相似(图5B)。对这些细胞进行了表型表征,发现其存活率下降(图5B)。此外,这些HSCs耗竭速度更快(图5C)。免疫组化和/或Western blotting证实,在激活的HnrnpkTg-hUBC-CreERT2小鼠模型中,造血组织可检测到HNRNPK的过表达(图5D)。

 

同时,观察到HnrnpkTg-hUBC-CreERT2小鼠模型的寿命缩短(图5E),这主要归因于发育不良和/或骨髓衰竭(图5F),以及多种衰老迹象:骨骼畸形和/或严重驼背,并伴有毛发变白和/或脱发斑块。

(6)hnRNP K过表达在体内引发骨髓衰竭

ELISA检测到外周血清中促衰老细胞因子IL-6水平升高,这与造血干细胞耗竭和衰老表型一致(图6A)。

 

当通过H&E、IHC和流式细胞术(FCM)分析骨髓时,观察到一些异常,包括淋巴B220+细胞减少(图6B和C),髓系Gr1+(图6B)比例较高,造血功能受损,CD34+(图6B和C)减少。

 

在这些动物中观察到HSC CD34+和淋巴细胞B220+细胞的恢复(图6D),证实了p53单倍功能不全在体内部分挽救了骨髓衰竭和HSC衰竭。总之,HNRNPK在体内过表达会通过p53引起造血干细胞的促衰老表型,从而导致类似核糖体病的骨髓衰竭表型。

【核糖体疾病】 | 肿瘤抑制因子“黑化”记:过量HNRNPK如何引爆细胞核仁,诱发罕见血液病 

最后,作者分析了HNRNPK在导致骨髓衰竭的不同核糖体病中的表达(图6E)。结果发现即使在HNRNPK不是骨髓衰竭驱动因素的情况下,患者也存在高HNRNPK水平,这可能有助于核糖体病变患者的疾病进展。

 

研究结论

这项研究打破了认为核糖体病由“核糖体组件缺失”引起的传统框架,提出了一个全新的“获得性功能”致病模型:关键RNA结合蛋白的过量表达,同样可以通过破坏核仁稳态、抑制翻译,引发致命的核糖体病。

【核糖体疾病】 | 肿瘤抑制因子“黑化”记:过量HNRNPK如何引爆细胞核仁,诱发罕见血液病 

这不仅为理解核糖体病的病因学开辟了新道路,更重要的是,HNRNPK及其通路中的关键分子(如p53)成为了潜在的全新治疗靶点。未来,针对这些靶点的药物研发,或许能为目前治疗手段有限的核糖体病患者带来新的希望。

 

欢迎致电了解详情或咨询!
广州卿泽生物科技有限公司
地址:广州市黄埔区伴河路96号一栋三层321房
电话:18925086102(微信同号)

上一篇

【RBP调控翻译】 | 细菌翻译“交通警”YebC:专治核糖体“脯氨酸拥堵”

下一篇

【线粒体翻译】 | 线粒体翻译的“守护者”:LRPPRC与SLIRP如何协同维持生命能量工厂的秩序

更多资讯

我的询价