广州卿泽生物科技有限公司

6

手机商铺

qrcode
商家活跃:
产品热度:
  • NaN
  • 0.8999999999999999
  • 1.9
  • 0.8999999999999999
  • 3.9
polysome profiling 富集检测
¥6800

广州卿泽生物科技有限公司

入驻年限:6

  • 联系人:

    吴小姐

  • 所在地区:

    广东 广州市 黄埔区

  • 业务范围:

    医疗器械、体外诊断、论文服务、细胞库 / 细胞培养、试剂、技术服务

  • 经营模式:

    经销商 生产厂商

在线沟通

公司新闻/正文

【RBP调控翻译】 | 细菌翻译“交通警”YebC:专治核糖体“脯氨酸拥堵”

194 人阅读发布时间:2025-09-28 16:53

导读:

在细菌蛋白质合成过程中,连续脯氨酸(Pro)序列如同危险的多发事故路段,极易引起核糖体“追尾停滞”(Ribosome Stalling),导致翻译中断。已知的救援因子EF-P和ABC蛋白(如YfmR)虽能部分缓解拥堵,但许多细菌仍存在未知机制。

【RBP调控翻译】 | 细菌翻译“交通警”YebC:专治核糖体“脯氨酸拥堵” 

本研究通过系统性筛选化脓性链球菌(S. pyogenes)的RNA结合蛋白(RBP),发现一个高度保守的蛋白YebC能特异性识别核糖体肽基转移酶中心(PTC),高效解除脯氨酸富集序列(如P5、PIP、PPG)引起的翻译阻塞。这一发现不仅揭示了细菌翻译调控的新层,更为理解核糖体病理性停滞提供了关键分子工具。

 

文章索引:

标题RNA-binding protein YebC enhances translation of proline-rich amino acid stretches in bacteria.

发表期刊Nature Communications.

发表时间2025.07

作者团队:德国马克斯-普朗克研究所 Emmanuelle Charpentier团队

IF15.7

DOI10.1038/s41467-025-60687-4.

 

翻译组学技术的核心作用

本研究成功运用多项翻译组学前沿技术解析YebC功能:

(1) Ribosome Profiling:通过27-40 nt核糖体保护片段测序,单密码子分辨率定位停滞位点。

(2) Polysome profiling:通过蔗糖梯度离心分析WT、ΔyebC和回补菌株的核糖体分布,表明YebC缺失不改变整体翻译起始或核糖体组装效率。

 

研究结果

(1)UV介导的RNA-蛋白交联鉴定化脓性葡萄球菌中的RBP

首先,作者系统鉴定了化脓性链球菌中的RNA结合蛋白(RBPs):通过UV 254 nm交联捕获蛋白-RNA复合物,经酸胍硫氰酸盐-酚-氯*仿提取分离后,利用OOPS(正交有机相分离)或RBS-ID技术进行分析(图1a)。

【RBP调控翻译】 | 细菌翻译“交通警”YebC:专治核糖体“脯氨酸拥堵” 

Venn图显示注释的RBPs、显著OOPS富集的蛋白及RBS-ID鉴定的交联位点蛋白之间存在高度重叠,验证了方法的可靠性(图1b)。功能组分析进一步揭示不同类别RBPs(如RNA代谢、翻译相关蛋白)的OOPS富集值分布和交联位点存在差异,蜂群图显示富集强度,条形图统计各功能组中具交联位点的蛋白数量(图1c)。

 

2)RBP候选者在化脓性链球菌中的特征验证与YebC蛋白分析

随后,作者通过多维度验证化脓性链球菌中RNA结合蛋白(RBP)候选者:​​

手动策划的功能类别显示候选蛋白涵盖DNA结合、代谢酶及未知功能组(图2a);UV交联与免疫沉淀-放射性标记实验证实YebC和YjbK强结合RNA(类似阳性对照YhaM),Western blot验证了特异性(图2b);特性描述包括OOPS富集值(如YebC log2=1.199)、功能域及交联位点定位(图2c);YebC亚型分析揭示细菌特异性分布(如S. pyogenes仅编码YebC_II)(图2d);结构建模显示YebC正电荷表面(域I/II)介导RNA互作,关键交联位点(如Y84)位于活性界面(图2e)。

【RBP调控翻译】 | 细菌翻译“交通警”YebC:专治核糖体“脯氨酸拥堵” 

 

(3)YebC缺失在化脓性链球菌中引起多层面表型缺陷

接着,作者研究了YebC基因缺失在化脓性链球菌(S. pyogenes)中的表型效应,通过多组实验验证YebC蛋白在细菌生长、毒力因子表达和宿主免疫应答中的功能。

【RBP调控翻译】 | 细菌翻译“交通警”YebC:专治核糖体“脯氨酸拥堵” 

具体来看,生长曲线显示ΔyebC在CDM培养基中静止期密度增加(图3a);Western blot证实SpeB蛋白酶成熟受阻(仅见酶原,图3b);报告基因实验表明speB启动子活性降低(图3c);巨噬细胞感染模型中生存能力显著下降,回补菌株部分挽救表型,证明YebC通过调控毒力因子表达和宿主适应影响细菌致病性(图3d)。​

 

(4)鉴定YebC活性的关键氨基酸残基

作者通过定点诱变和功能分析,鉴定了YebC蛋白中关键氨基酸残基对其活性的影响,系统性地验证了YebC的RNA结合功能及其在细菌生理中的作用。

 

首先,通过将定点诱变的氨基酸残基叠加到YebC蛋白结构模型上,识别出可能参与RNA互作的关键区域(图4a)。这些残基包括正电荷表面斑块(如域I和II的保守氨基酸)和负电荷区域(如域III),其中酪氨酸Y84被特别关注,因为它是一个RNA交联位点,且高度保守。

 

其次,在CDM培养基中,测量了yebC突变体和回补菌株的静止期光密度(图4b)。数据显示,ΔyebC菌株的光密度显著高于野生型(WT)(p < 0.05),而回补野生型yebC(带C端3xFLAG标签)可恢复表型。Western blot验证了回补菌株中YebC蛋白的表达水平。一些突变体(如M2和Y84A)无法回补表型,表明这些突变破坏了YebC功能。

【RBP调控翻译】 | 细菌翻译“交通警”YebC:专治核糖体“脯氨酸拥堵” 

 

同时,检测了yebC突变体和回补菌株中SpeB蛋白酶的表达(图4c)。在ΔyebC菌株中,SpeB主要以酶原(40 kDa)和中间体形式存在,成熟形式(28 kDa)减少;回补野生型yebC可恢复SpeB成熟。表明YebC通过调控SpeB加工或表达影响毒力。

 

最后,使用OOPS技术富集RNA结合蛋白(RBP)组分,并通过Western blot检测YebC及其突变体(M2和Y84A)的量(图4d)。在ΔyebC菌株中回补野生型或突变型yebC,UV交联后,发现突变体M2和Y84A在RBP富集组分中的量显著低于野生型YebC(p < 0.05),表明这些突变削弱了YebC与RNA的结合能力。

 

(5)YebC与核糖体的相互作用

接下来,作者通过多种实验方法揭示了YebC蛋白与核糖体的特异性相互作用,重点展示了YebC在23S rRNA上的结合位点及其功能影响。

 

首先,作者通过分析YebC交联的核苷酸在化脓性链球菌转录组中的分布,确定了30nt长度的基因组区域中交联核苷酸数量显著增加的区域(图5a),并突出了每个文库中的顶部交联区域(top CL region),表明YebC优先结合特定RNA位点。

 

其次,使用iCLIP技术分析yebC::3xFLAG菌株在UV交联后的23S rRNA覆盖情况,数据显示在核苷酸2440至2470区域(位于23S rRNA domain V)有显著富集(图5b)。

【RBP调控翻译】 | 细菌翻译“交通警”YebC:专治核糖体“脯氨酸拥堵” 

然后,详细展示了23S rRNA domain V中交联区域的位置(图5c),蓝色圆圈标识iCLIP读取覆盖增加的核苷酸,红色圆圈标识直接交联的核苷酸(如A2453、A2454和A2456),并与E. coli同源核苷酸(A2450、A2451和A2453)进行对比,显示进化保守性。基于E. coli核糖体结构(PDB ID 7KOO),通过透明和横截面视图展示50S亚基中helix 89(蓝色)的位置(图5d),关键核苷酸A2450、A2451和A2452(红色高亮)位于肽基转移酶中心(PTC),并与P-tRNA(淡紫色)和A-tRNA(绿色)相邻,30S亚基以黄色显示,表明YebC可能通过结合PTC附近区域影响翻译。

 

最后,作者比较WT、ΔyebC和回补菌株(ΔyebC/yebC+)的多聚核糖体图谱(图5e),显示yebC缺失不影响多聚核糖体分布或核糖体组装,表明YebC与核糖体的相互作用是瞬时的而非稳定结合,可能仅在翻译过程中临时招募。

 

(6)yebC突变体中的核糖体暂停分析

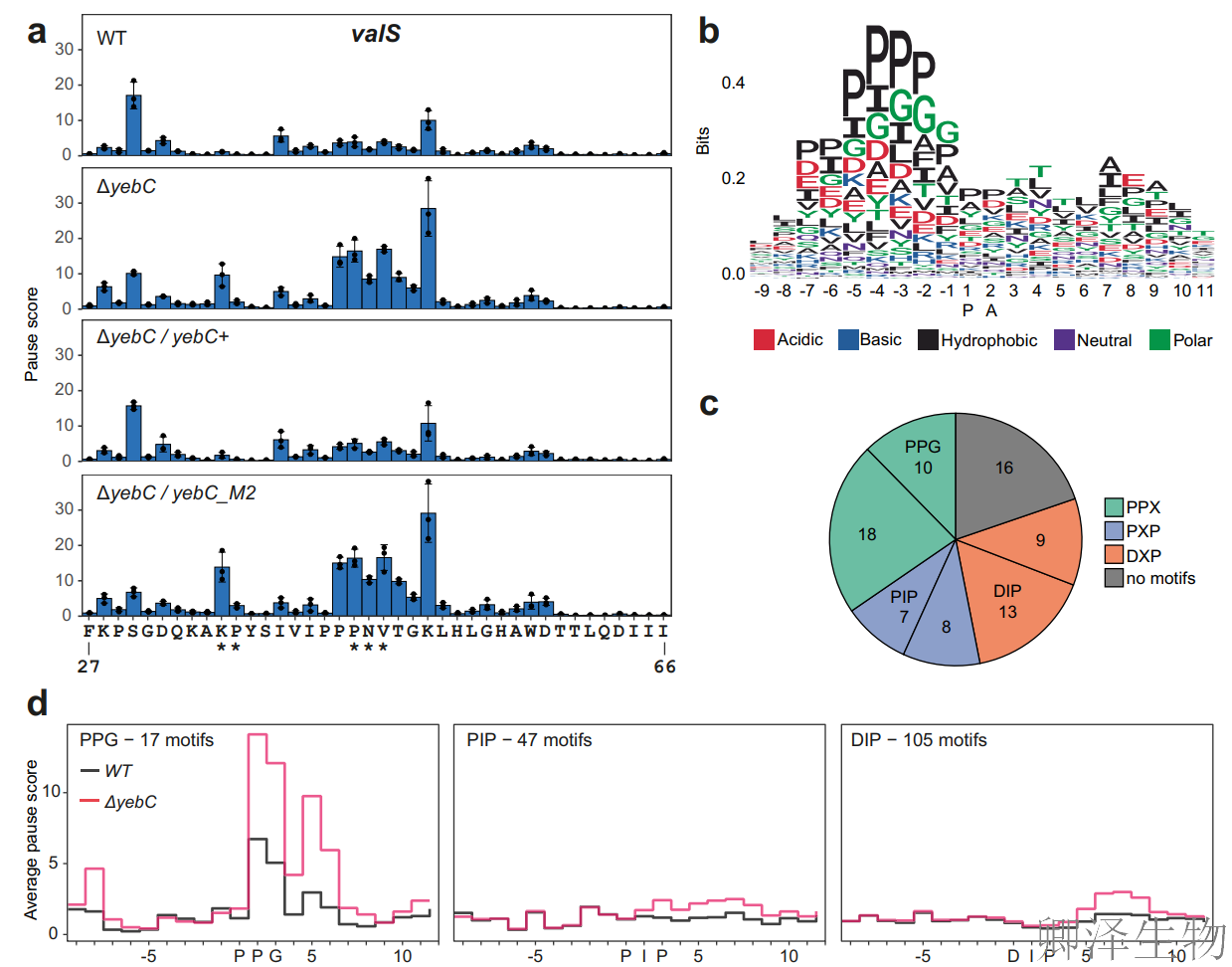
基于上述结果,作者同时通过Ribo-seq技术中的核糖体暂停评分(pause score)分析,系统性地研究了YebC功能缺失对化脓性链球菌翻译过程的影响,揭示了YebC在缓解脯氨酸富集序列引起的核糖体停滞中的关键作用。

 

首先,比较了野生型(WT)和yebC突变体(包括ΔyebC和功能失活突变体)在valS基因密码子27-66区域的核糖体暂停分数(图6a)。数据显示,yebC突变体中多个密码子的暂停分数显著升高,峰值出现在脯氨酸密码子附近,表明YebC缺失导致翻译效率降低。

 

其次,使用Logo图可视化yebC突变体中暂停增加位点附近的密码子分布(图6b)。显示暂停集中发生在脯氨酸(Pro)和天冬氨酸(Asp)密码子下游,提示这些氨基酸的连续序列(如PP或DP motifs)可能引发几何障碍,阻碍肽键形成。

【RBP调控翻译】 | 细菌翻译“交通警”YebC:专治核糖体“脯氨酸拥堵” 

然后,鉴定出在yebC突变体中显著富集的氨基酸基序,包括PPG、PIP和DIP(图6c)。这些基序均包含脯氨酸残基,且在多肽链中形成刚性结构,导致核糖体易发生碰撞和暂停。

 

最后,量化PPG、PIP和DIP基序周围的平均暂停分数(图6d)。在yebC突变体中,PPG基序的暂停分数最高,且暂停持续到基序下游3个密码子;PIP和DIP基序也显示中度暂停。基序在S. pyogenes转录组中的出现频率(PPG: 高频, PIP/DIP: 中频)与暂停强度相关,证明YebC通过解除脯氨酸序列的翻译停滞优化全局翻译效率。

 

(7)YebC对产化脓链球菌脯氨酸富集区翻译的影响

最后,作者通过体内报告基因和蛋白质组学分析证实YebC缺失导致多脯氨酸序列翻译停滞和蛋白表达下调:​​

【RBP调控翻译】 | 细菌翻译“交通警”YebC:专治核糖体“脯氨酸拥堵” 

ΔyebC菌株中,携带P5或P3脯氨酸富集序列的报告蛋白出现显著翻译停滞(Western blot检测到截断产物),全长蛋白表达量降至对照的40-60%,而PPG和PIP序列影响较弱(图7a)。

 

蛋白质组学数据揭示(图7b),具有YebC依赖性核糖体暂停位点的基因(69个)在ΔyebC中对数期表达显著降低,而无暂停位点基因(1246个)未受影响,表明YebC通过缓解脯氨酸诱导的翻译阻塞维持全局蛋白稳态。

 

(8)YebC同源物的活性

YebC旁系同源物(如YeeN和YebC)在体外能缓解多脯氨酸引起的翻译停滞,而体内实验显示yebC缺失在EF-P缺陷背景下导致生长严重受损,证明YebC与EF-P协同维持翻译效率,且亚型间功能分化。

【RBP调控翻译】 | 细菌翻译“交通警”YebC:专治核糖体“脯氨酸拥堵” 

 

研究结论

这项研究揭示出:

ü 机制创新YebC代表一类新型翻译辅助因子,通过直接结合核糖体PTC,促进脯氨酸富集序列的肽键形成,与EF-P和ABC蛋白形成三重保障机制。

ü 进化启示YebC在细菌中广泛存在(分I/II亚型),其线粒体同源物TACO1已知调控COX1翻译,提示从细菌到真核生物的翻译调控保守性。

应用前景:靶向YebC或可开发新型抗菌策略(尤其针对毒力因子表达)。为核糖体停滞相关疾病(如线粒体病)提供分子干预新靶点。

 

欢迎致电了解详情或咨询!
广州卿泽生物科技有限公司
地址:广州市黄埔区伴河路96号一栋三层321房
电话:18925086102(微信同号)

上一篇

超越转录组,您的翻译组学研究最佳合作伙伴, 让核糖体的“工作实况”一目了然

下一篇

【核糖体疾病】 | 肿瘤抑制因子“黑化”记:过量HNRNPK如何引爆细胞核仁,诱发罕见血液病

更多资讯

我的询价