广州卿泽生物科技有限公司

6

手机商铺

qrcode
商家活跃:
产品热度:
  • NaN
  • 0.8999999999999999
  • 1.9
  • 0.8999999999999999
  • 3.9
polysome profiling 富集检测
¥6800

广州卿泽生物科技有限公司

入驻年限:6

  • 联系人:

    吴小姐

  • 所在地区:

    广东 广州市 黄埔区

  • 业务范围:

    医疗器械、体外诊断、论文服务、细胞库 / 细胞培养、试剂、技术服务

  • 经营模式:

    经销商 生产厂商

在线沟通

公司新闻/正文

【线粒体翻译】 | 线粒体翻译的“守护者”:LRPPRC与SLIRP如何协同维持生命能量工厂的秩序

217 人阅读发布时间:2025-09-25 15:27

导读:

线粒体作为细胞的“能量工厂”,其内部有一套独立的遗传和翻译系统。人类线粒体DNA(mtDNA)编码13种关键蛋白,这些蛋白与核DNA编码的蛋白共同组装成氧化磷酸化(OXPHOS)复合物,负责产生能量货币ATP。然而,mtDNA的表达需要精细的调控,其中LRPPRC和SLIRP两种蛋白形成的复合物被视为关键“守护者”。它们的突变会导致严重的线粒体疾病(如Leigh综合征),但它们在体内如何协同工作仍是一个谜。

【线粒体翻译】 | 线粒体翻译的“守护者”:LRPPRC与SLIRP如何协同维持生命能量工厂的秩序 

本期研究通过多组学分析和精巧的动物模型,揭示了这对蛋白如何维持线粒体翻译的充足性和有序性,为理解线粒体疾病提供了新视角。

 

文章索引:

标题LRPPRC and SLIRP synergize to maintain sufficient and orderly mammalian mitochondrial translation.

发表期刊Nucleic Acids Research.

发表时间2024.08

作者团队:瑞典卡罗林斯卡学院  Nils-Göran Larsson 团队

IF13.1

DOI10.1093/nar/gkae662.

 

 

 

研究结果

(1)SLIRP的缺失导致复合体I蛋白水平降低

作者通过无标记定量蛋白质组学技术对Slirp−/−小鼠的线粒体蛋白组进行了表征,结果发现,在心脏和肝脏中,复合体I亚基的水平均下降,而其他氧化磷酸化(OXPHOS)复合体的蛋白水平则保持正常(图1A-B)。

【线粒体翻译】 | 线粒体翻译的“守护者”:LRPPRC与SLIRP如何协同维持生命能量工厂的秩序 

这种选择性损伤源于LRPPRC/SLIRP的相互依赖——Slirp缺失导致LRPPRC蛋白减少,但存在剂量效应阈值:在组织特异性Lrpprc+/−心脏线粒体中,Lrpprc的水平为正常水平的50%,SLIRP的水平为正常水平的25%,但western blots检测复合物I亚基未见变化(图1C)。这表明,只有LRPPRC/SLIRP水平的急剧降低才会导致复合体I亚基水平的降低。心脏特异性Lrpprc - / -线粒体呈现出复合物I亚基的类似减少,尽管该模型导致进一步的蛋白质组学变化,包括复合物IV亚基的显著减少,从而导致更显著的表型(图1D)。

【线粒体翻译】 | 线粒体翻译的“守护者”:LRPPRC与SLIRP如何协同维持生命能量工厂的秩序 

综合来看,作者对心脏和肝脏中Slirp−/−线粒体的蛋白质组分析显示,复合体I蛋白亚基明显减少。然而,由于缺乏SLIRP所导致的mt-mRNA减少并未引起体内线粒体核糖体相互作用组的显著变化。

 

2)LRPPRC/SLIRP互作界面的不可替代性​

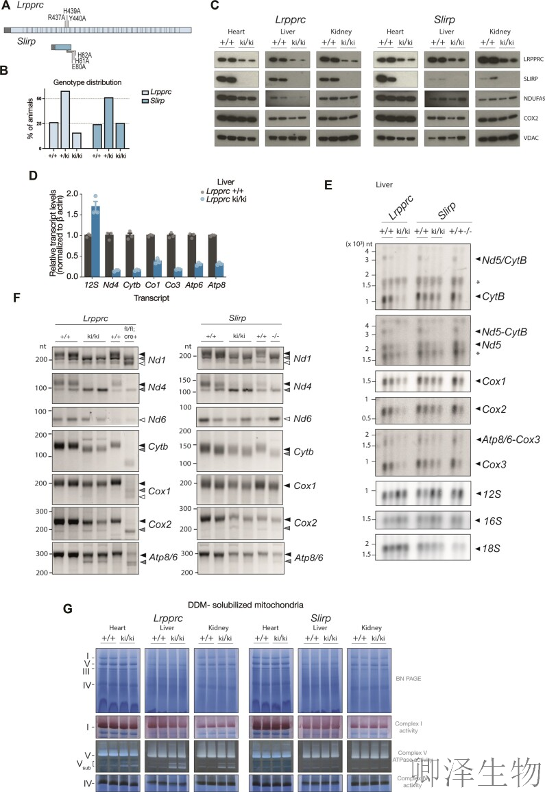
随后,作者利用CRISPR-Cas9技术构建了两种敲入小鼠模型,分别在LRPPRC或SLIRP的结合界面处引入了突变:LRPPRC基因中三个残基替换的Lrpprcki/ki小鼠模型(R437A、H439A和Y440A),以及SLIRP基因中三个残基替换的Slirpki/ki小鼠模型(图2A)。

【线粒体翻译】 | 线粒体翻译的“守护者”:LRPPRC与SLIRP如何协同维持生命能量工厂的秩序 

在上述模型中发现双蛋白形成级联降解链:Lrpprcki/kiSLIRP完全消失,Slirpki/kiLRPPRC降至25%(图2C),导致多器官复合物I亚基NDUFA9下降40%(心脏/肝/肾);同时触发转录组塌陷:肝脏mt-mRNA普遍下调,但12S/16S rRNA逆势上升(图2D-E),且ND1 mRNA多聚腺苷化缺陷(图2F);这种互作崩塌引发胚胎发育危机:Lrpprcki/ki后代仅占16%(显著低于25%预期,图2B),并直接瓦解能量工厂:BN-PAGE显示心脏复合物I组装减少50%,ATP合酶异常堆积(图2G),证明LRPPRC/SLIRP的“分子拥抱”是维持线粒体稳态的生死开关。

 

(3)LRPPRC中的敲入突变导致ATP8翻译缺陷

为了评估敲入系中的蛋白质合成是否受损,作者通过在分离的线粒体中使用35S-甲硫氨酸对新合成的蛋白质进行放射性标记,以追踪线粒体翻译过程。

【线粒体翻译】 | 线粒体翻译的“守护者”:LRPPRC与SLIRP如何协同维持生命能量工厂的秩序 

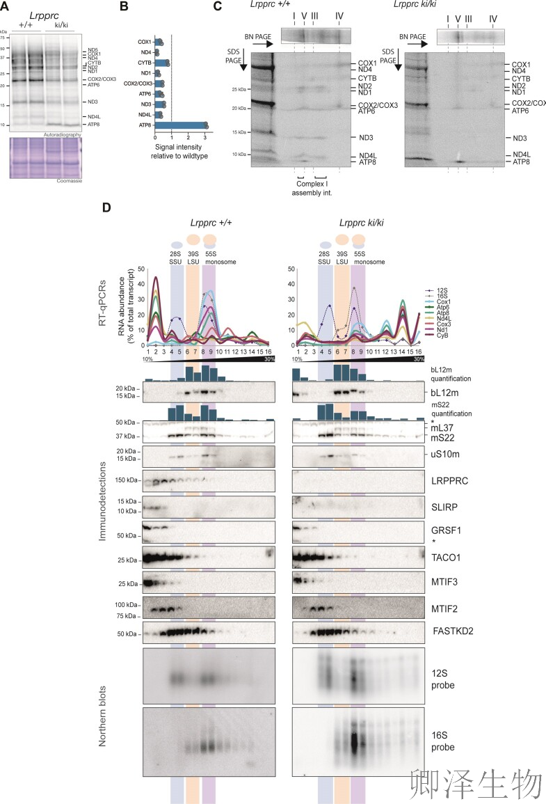
Lrpprcki/ki小鼠肝脏线粒体中,³⁵S-甲硫氨酸标记实验显示ATP8合成异常激增,而其他mtDNA编码蛋白(如COX1、ND1)合成普遍下降(图3A-B);二维电泳(BN-PAGE/LDS-PAGE)进一步揭示ATP8在ATP合酶组装位点异常累积(图3C箭头),形成“孤岛式堆积”,而复合物I组装中间体减少,提示翻译失衡破坏OXPHOS复合物协同组装。

 

Polysome-qPCR发现mt-mRNAs异常沉降,本应富集于单核糖体峰(Fraction 8-9)的转录本向高分子量区域偏移(Fraction 12-16),且12S/16S rRNA出现多聚核糖体特征峰(图3D),证明LRPPRC失活导致核糖体在mRNA上“连环追尾”,引发翻译拥堵灾难。

 

(4)SLIRP缺失与mtDNA突变协同致死效应

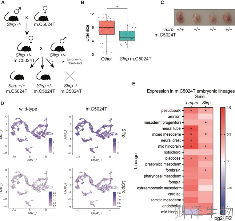
缺乏SLIRP及其伴随的LRPPRC减少导致mt-mRNA水平显著下降,但残留的线粒体翻译能力仍足以维持正常的生理功能。为了研究线粒体翻译系统中独立缺陷是否会因SLIRP缺失而加剧,作者将Slirp-/-小鼠与携带tRNAᴬˡᵃ基因m.C5024T突变的母系小鼠杂交(图4A),发现双突变胚胎完全致死。繁殖实验中该基因型存活率为0%,且平均每窝产仔数暴跌40%(图4B)。胚胎显示严重发育缺陷:体型萎缩、组织器官分化停滞(图4C)。

【线粒体翻译】 | 线粒体翻译的“守护者”:LRPPRC与SLIRP如何协同维持生命能量工厂的秩序 

单细胞转录组分析揭示神经发育特异性危机:在m.C5024T突变胚胎中,脑相关细胞谱系的LRPPRC/SLIRP表达显著上调(图4D-E),表明神经系统对线粒体翻译缺陷极度敏感,双突变通过阻断能量供应通路引发胚胎发育“熔断”。

 

(5)Slirp缺失与mtDNA突变的“双重打击”效应

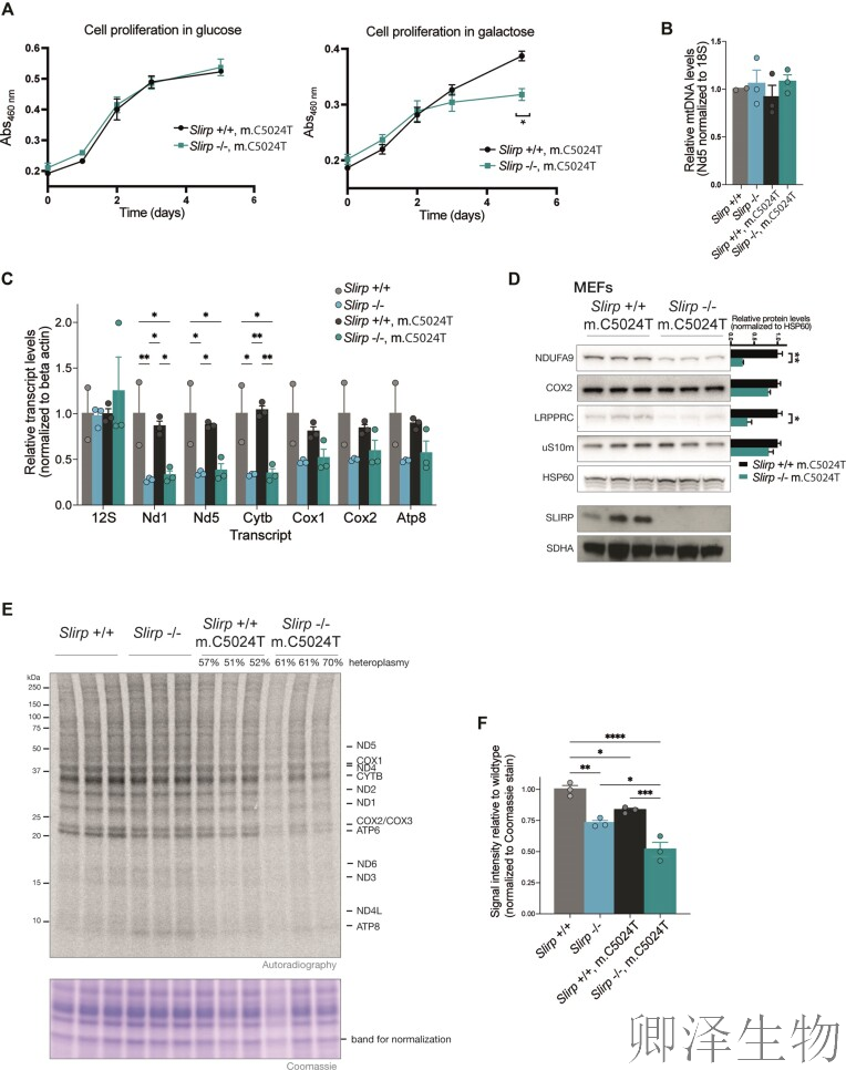
在携带tRNAᴬˡᵃ基因m.C5024T突变的胚胎成纤维细胞(MEFs)中,Slirp-/-导致细胞增殖完全停滞---半乳糖培养基(依赖OXPHOS供能)中生长率暴跌80%,而葡萄糖培养基中仅轻度受损(图5A)。

【线粒体翻译】 | 线粒体翻译的“守护者”:LRPPRC与SLIRP如何协同维持生命能量工厂的秩序 

分子机制上,双突变引发线粒体翻译全面崩溃:³⁵S标记显示新合成蛋白总量下降,其中复合物I核心亚基ND1↓60%、COX1↓55%(图5E-F);同时​​复合物I结构性瓦解--NDUFA9蛋白水平,但mtDNA及rRNA未受影响(图5B-C)。值得注意的是,单独m.C5024T突变仅使翻译效率↓20%,而Slirp-/-单独作用↓30%,证明双突变通过协同破坏翻译突破生存阈值(图5F),为线粒体疾病“二次打击”理论提供实验铁证。

 

 

研究结论

这项研究不仅揭示了LRPPRC和SLIRP作为线粒体翻译“协调员”的精细机制,还提供了理解组织特异性线粒体疾病的新框架。未来,针对这一通路的药物开发或许能为Leigh综合征等疾病带来希望。

 

欢迎致电了解详情或咨询!
广州卿泽生物科技有限公司
地址:广州市黄埔区伴河路96号一栋三层321房
电话:18925086102(微信同号)

上一篇

【核糖体疾病】 | 肿瘤抑制因子“黑化”记:过量HNRNPK如何引爆细胞核仁,诱发罕见血液病

下一篇

【线粒体翻译】 | 线粒体翻译大塞车?CNOT4-ZNF598化身“清障车”挽救神经退行

更多资讯

我的询价