6 年
手机商铺
公司新闻/正文
22 人阅读发布时间:2025-12-02 16:30
导读:
在细胞中,mRNA的寿命和翻译效率直接影响蛋白质合成,但背后的调控机制仍有许多谜团。
一项发表在《核酸研究》上的研究,通过前沿的多组学技术,揭示了酵母中Poly(A)-结合蛋白(Pab1)的全新功能:它更像一个“守护者”,主要通过阻止mRNA的脱帽和降解来间接调控翻译,而不是直接促进翻译起始。这一发现挑战了传统认知,并为理解基因表达调控提供了新视角。
文章索引:
标题:Yeast poly(A)-binding protein (Pab1) controls translation initiation in vivo primarily by blocking mRNA decapping and decay
发表期刊:《Nucleic Acids Research》.
发表时间:2025.02
作者团队:美国国立卫生研究院分子与细胞生物学部 Alan G. Hinnebusch团队
IF:13.1
DOI:10.1093/nar/gkaf143.
研究结果
(1)Pab1的耗竭导致mRNA丰度广泛降低
首先,作者通过auxin诱导的降解系统耗尽酵母中的Pab1蛋白,发现其耗尽导致整体mRNA丰度显著降低(图1B),其中大多数mRNA表达下调(图1C)。差异表达分析显示,3294个mRNA丰度减少,仅424个增加(图1D),并明确定义了mRNA_dn_pab1和mRNA_up_pab1核心组(图1E)。
GO分析表明,下调mRNA富集于翻译和核糖体生物发生过程,而上调mRNA与应激响应相关(图1F)。尽管部分变化与环境应激响应(ESR)重叠(图1G),但大多数调控mRNA并非ESR转录本(图1G),且rESR转录本丰度下降更明显(图1H),提示Pab1在mRNA稳定性调控中具有直接且广泛的作用。
(2)Pab1-AID耗尽导致mRNA丰度降低,主要是由于脱帽和降解作用增强,而这些过程优先靶向短poly(A)尾亚型
接下来,作者通过在对auxin处理的pab1-AID和WT细胞上进行单分子pA尾巴测序(SM-PAT-Seq),探索了耗尽Pab1-AID对pA尾巴长度的影响。
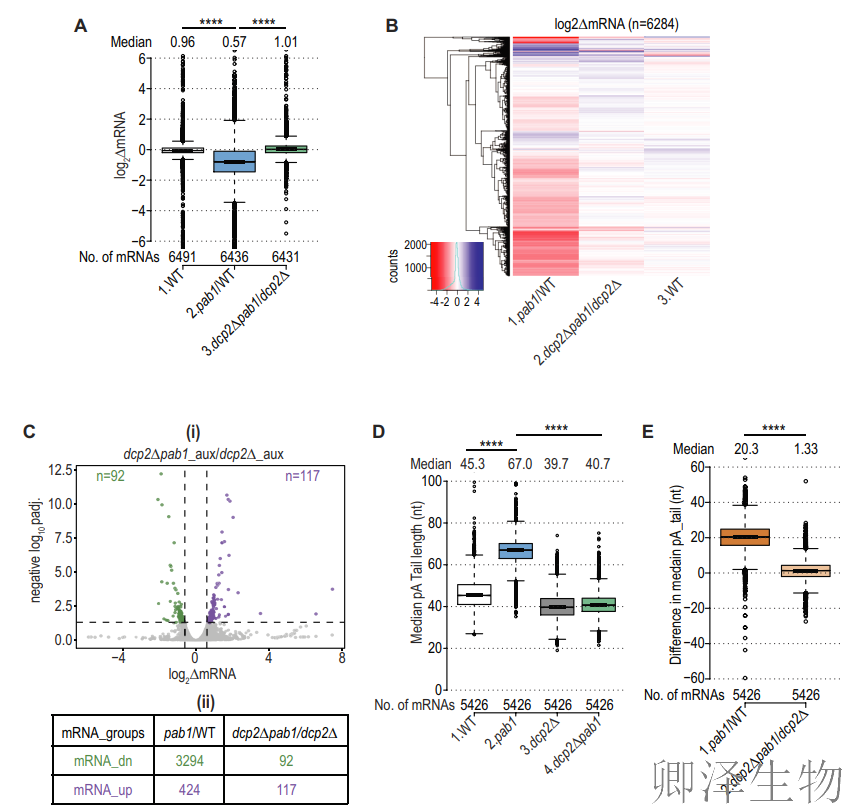
结果显示:耗尽Pab1后,整个转录组的pA尾巴长度显著增加(图2A),中位数增加20nt(图2B)。这种变化不是由于去腺苷化减慢,而是因为短尾巴mRNA异构体被优先降解:在Pab1不足时,短尾巴mRNA竞争结合Pab1的能力较弱,导致其更容易脱帽和降解(图2C)。支持这一机制的是,WT中短pA尾巴的基因在Pab1耗尽时mRNA丰度减少更明显(图2D),且mRNA丰度变化与pA尾巴长度呈正相关(图2E)。
为了验证脱帽机制的关键作用,研究在dcp2Δ突变体(缺失脱帽酶)中重复实验。结果显示,在dcp2Δ背景中,Pab1耗尽引起的mRNA丰度减少几乎完全消失(图3A),大多数mRNA的丰度变化被减弱(图3B),下调mRNA数量从3294个降至92个(图3C)。更重要的是,pA尾巴的延长效应在dcp2Δ细胞中也完全消失(图3D-E),这强有力地证明pA尾巴变长是短尾巴异构体被优先脱帽降解的结果,而非去腺苷化受阻。
总之,这些结果明确了Pab1通过阻止脱帽来稳定mRNA的核心功能,pA尾巴延长是短尾巴转录本被选择性清除的“假象”,而Dcp2介导的脱帽是这一过程的必经之路。
(3)Pab1-AID的耗尽可能性地减少了组蛋白mRNA和蛋白,并解除了隐性转录本的抑制
同时,作者通过多组学分析揭示,Pab1耗尽不仅导致组蛋白mRNA和蛋白质显著减少(图4A),且这一过程依赖于Dcp2介导的脱帽降解,表明Pab1通过稳定组蛋白转录本间接影响染色质结构。细胞周期分析显示,组蛋白减少并非源于S期缩短,反而可能因组蛋白供应不足而延长S期,激活DNA复制检查点。进一步地,CAGE分析发现,Pab1耗尽全基因组范围内激活了隐性内部启动子,表现为非典型转录簇(TCs)增加,尤其在编码序列(CDS)内的反义(AS)和正义(NC_S)方向(图4C-D)。以STE11基因为例,隐性转录在正义和反义链均被去抑制(图4D)。
这种去抑制与spt6-1004和set1Δset2Δ突变体高度重叠(图4F),且AS TCs的丰度在突变体中显著增加(图4E和G),强有力地证明Pab1耗尽通过降低组蛋白表达导致核小体密度减少,从而破坏基因沉默。总之,Pab1作为mRNA稳定性的关键调控因子,间接维持核小体占据度,防止隐性转录激活,凸显了转录后调控与表观遗传的紧密联系。
(4)Pab1的耗竭导致翻译效率发生广泛变化
进一步地,作者通过Polysome profiling分析和pab1-AID突变体的Ribo-Seq来揭示Pab1耗尽对酵母翻译组的深远影响。
结果显示,Pab1缺失导致多核糖体显著减少、单核糖体积累,P/M比率降低3倍,表明整体翻译活性受损(图5A)。然而,与哺乳动物细胞不同,酵母中Pab1耗尽引发了广泛的翻译重编程:约735个mRNA的翻译效率(TE)降低,而864个mRNA的TE反而升高(图5B)。进一步聚焦于核心调控组发现,其TE中位数变化分别为0.54倍(下降)和1.75倍(上升),且这一趋势在多种比较中高度一致(图5C)。
更重要的是,核糖体足迹(RPFs)的变化与蛋白质丰度变化呈强正相关(图5D),且TE失调转录本的蛋白质水平也发生相应改变(图5E),证明翻译效率的变化直接驱动了蛋白质组的重塑。值得注意的是,TE降低的mRNA其绝对转录本丰度也下降,而TE升高的mRNA丰度相对稳定(图5F),提示Pab1可能通过调控mRNA稳定性间接影响翻译竞争格局。
总之,这些结果阐明Pab1作为翻译起始的关键调控因子,其缺失通过改变核糖体负载率进而广泛重编程蛋白质合成。
(5)mRNA丰度的降低驱动了Pab1-AID耗尽时TE的变化
最后,研究揭示了Pab1耗尽对翻译的影响主要间接源于mRNA稳定性变化,而非直接调控翻译起始。
具体而言,在dcp2Δ突变体(缺失脱帽酶)中,Pab1耗尽不再引起多核糖体减少(图6A)或广泛翻译重编程(图6B),表明Dcp2介导的mRNA降解是前提。TE变化在dcp2Δ背景中大幅减弱(图6C-D),例如TE_dn_pab1组的中位数TE减少从0.53倍减弱至0.88倍,提示Pab1耗尽的翻译效应多数是mRNA丰度波动的间接结果。
然而,部分mRNA(如Group II和III)仍显示TE变化,说明Pab1存在直接调控作用:Group II mRNA在DCP2和dcp2Δ细胞中均下调,结合了直接和间接机制;Group III mRNA在dcp2Δ中下调更显著,凸显其高度依赖Pab1的直接功能(图6F-G)。上述结果阐明Pab1的核心角色是通过稳定mRNA间接主导翻译调控,仅少数转录本受其直接调节。
研究结论
这项研究表明:Pab1是mRNA稳定性的主控因子,翻译调控是“副产品”。在酵母中:
l Pab1的主要功能是保护mRNA免于脱帽和降解,而非直接促进翻译起始。
l 大多数翻译效率变化是mRNA丰度波动的间接结果,只有少数mRNA(约100多个)的翻译直接依赖于Pab1。
l 封闭环模型在生理条件下可能非必需:在正常mRNA水平下,Pab1-eIF4G相互作用对大多数转录本的翻译影响有限。

欢迎致电了解详情或咨询!
广州卿泽生物科技有限公司
地址:广州市黄埔区伴河路96号一栋三层321房
电话:18925086102(微信同号)