广州卿泽生物科技有限公司

6

手机商铺

qrcode
商家活跃:
产品热度:
  • NaN
  • 0.8999999999999999
  • 1.9
  • 0.8999999999999999
  • 3.9
polysome profiling 富集检测
¥6800

广州卿泽生物科技有限公司

入驻年限:6

  • 联系人:

    吴小姐

  • 所在地区:

    广东 广州市 黄埔区

  • 业务范围:

    医疗器械、体外诊断、论文服务、细胞库 / 细胞培养、试剂、技术服务

  • 经营模式:

    经销商 生产厂商

在线沟通

公司新闻/正文

【蚊子繁殖的“翻译官”】 | :赖氨酰-tRNA合成酶如何调控生育力?

12 人阅读发布时间:2025-12-02 15:20

导读:

在蚊子传播登革热、寨卡病毒等疾病的背后,其繁殖能力是关键环节。一项新研究揭示,一个名为KARS的“分子翻译官”在蚊子繁殖中扮演着核心角色,它通过协调蛋白质合成和激素信号,掌控蚊子的生育大权。这一发现为开发新型控蚊策略提供了新靶点。

【蚊子繁殖的“翻译官”】 | :赖氨酰-tRNA合成酶如何调控生育力? 

 

文章索引:

标题Lysyl-tRNA synthetase orchestrates translation and hormone signaling during reproduction in Aedes aegypti mosquitoes.

发表期刊Communications Biology.

发表时间2025.07

作者团队中国科学院动物研究所  邹振研究员团队

IF5.1/Q1

DOI10.1038/s42003-025-08428-7.

研究结果

(1)ARS基因在繁殖过程中的表达模式与JH和20E的活性相关

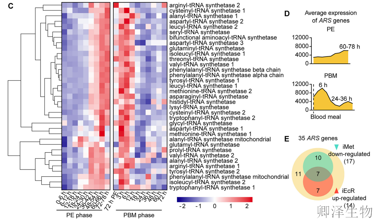
首先,作者系统揭示了氨酰-tRNA合成酶(ARSs)基因在蚊子繁殖中的核心调控规律:GO富集分析(图1A)显示翻译相关过程在上调DEPs中显著富集,其中细胞质翻译和翻译起始占主导(图1B);动态表达谱(图1C-D)证实ARS基因在血餐后6小时出现表达峰值,符合繁殖关键期需求;

【蚊子繁殖的“翻译官”】 | :赖氨酰-tRNA合成酶如何调控生育力? 

【蚊子繁殖的“翻译官”】 | :赖氨酰-tRNA合成酶如何调控生育力? 

激素调控网络分析(图1E)进一步揭示ARS基因受JH通路激活和20E通路抑制的拮抗调节,勾勒出激素通过Met/EcR受体精确调控翻译机器的时间窗口。这些结果共同证明ARS基因作为激素下游效应器,在协调繁殖期蛋白质合成浪潮中扮演关键角色。

 

(2)ARS基因敲低对卵巢成熟和卵黄发生的影响

随后,作者探索了ARS基因缺失对蚊子繁殖的破坏性影响。形态学分析显示ARS缺陷组卵巢发育停滞(图2A)和卵泡尺寸显著缩小(图2B),其中KARS组卵泡最小(128.4μm);繁殖力测试进一步证实产卵量急剧下降(图2C),EPRS和KARS敲低使产卵数接近归零;

【蚊子繁殖的“翻译官”】 | :赖氨酰-tRNA合成酶如何调控生育力? 

 

分子机制探究揭示Vg的mRNA(图2D)和蛋白(图2E)表达同步受损,且KARS缺陷引发最严重表型——卵巢萎缩、繁殖衰竭与Vg合成崩溃形成因果链,证明ARS基因(尤以KARS为关键)通过调控卵黄蛋白合成主导繁殖成功。

(3)埃及伊蚊脂肪体中KARS表达的激素调控

作者通过受体RNAi和体外激素处理实验,揭示了ARS基因的激素调控特异性:受体敲低实验(图3A)显示EPRS/LARS1/NARS受双激素抑制,而KARS表现独特拮抗调控——MetRNAi下调其表达,EcRRNAi反而上调;体外激素验证(图3B)进一步确认KARS对JH/20E的响应一致性:JH激活而20E抑制。

【蚊子繁殖的“翻译官”】 | :赖氨酰-tRNA合成酶如何调控生育力? 

这种双向调控模式使KARS成为激素信号枢纽,其表达波动直接关联蚊子繁殖周期中JH-20E转换节点,为理解激素翻译调控网络提供了关键分子锚点。

 

(4)KARS缺陷蚊子中翻译的失调

作者结合多维度实验证实KARS缺陷引发翻译过程失衡:Polysome profiling(图4A-C)显示KARS敲低后40S/60S亚基和80S单核糖体减少而多核糖体富集,P/M比率显著升高(图4D)暗示翻译起始异常激活;但嘌呤霉素标记实验(图4E-F)揭示新生多肽合成实际降低,尤其高分子量蛋白产量下降20%,这种“起始增强而产出减少”的矛盾现象直观体现了KARS缺失导致的翻译机器失调——核糖体可能发生停滞,使mRNA虽大量结合核糖体却无法有效延伸,最终阻碍卵黄蛋白等关键大分子合成。

【蚊子繁殖的“翻译官”】 | :赖氨酰-tRNA合成酶如何调控生育力? 

【蚊子繁殖的“翻译官”】 | :赖氨酰-tRNA合成酶如何调控生育力? 

 

(5)KARS敲低后翻译起始的增强

为了表征KARS缺陷诱导的翻译招募中的动态基因表达,在24小时PBM时从iEGFP和iKARS雌蚊收集脂肪体进行RNA-seq和Ribo-seq分析。

 

TE分析(图5A)揭示共同上调基因群呈现高翻译效率,KEGG富集(图5B)进一步锁定核糖体生物发生和RNA聚合酶等关键通路激活;TOR信号轴详细图谱(图5C)显示Rheb-S6K通路翻译效率全面提升而抑制因子4E-BP被压制,Western blot验证(图5D-E)证实S6K磷酸化比率显著增高,从功能层面证实TOR通路过度激活;与此同时,ISR关键指标P-eIF2α的抑制(图5F)表明细胞应激应答失效,共同导致翻译起始"刹车"失灵。

【蚊子繁殖的“翻译官”】 | :赖氨酰-tRNA合成酶如何调控生育力? 

这些结果勾勒出KARS缺失后翻译机器的典型失调模式:TOR驱动起始亢进与ISR抑制形成"双重加速",但核糖体停滞实际阻碍蛋白合成,揭示翻译调控"油门与刹车"系统失衡是繁殖失败的核心机制。

(6)KARS 敲低后核糖体停滞的发生

为了研究翻译失调的机制,作者评估了核糖体在转录本上的分布(图6A),显示KARS敲低后核糖体异常聚集在mRNA的5'端(占据点0.16 vs 正常0.63),表明翻译起始过度激活但延伸受阻;密码子频率图谱(图6B-D)发现A位点赖氨酸密码子(AAG/AAA)大量累积,直接证实KARS缺失阻碍赖氨酸-tRNA掺入,诱发核糖体在特定密码子"卡壳";5'端占据增高(图6E)进一步暗示核糖体碰撞风险,而繁殖相关mRNA的核糖体结合缺失(图6F)及卵黄蛋白基因(如VCB)翻译停滞(图6G-H)。

【蚊子繁殖的“翻译官”】 | :赖氨酰-tRNA合成酶如何调控生育力? 

上述结果共同勾勒出"KARS缺失→赖氨酸解码失败→核糖体停滞→关键繁殖蛋白合成受阻"的因果链条,从分子层面解释了蚊子生育力崩溃的根源。

 

(7)KARS缺陷通过改变激素水平阻断了卵黄发生

最后,作者系统阐释了KARS缺陷介导的激素级联崩溃机制:KARS敲低直接抑制CYP314A1转录翻译(图7A),导致20E合成关键酶缺失,最终使20E滴度暴跌至正常水平的23%(图7C);与此同时,显示JH通路反向激活—JH诱导基因(如Kr-h1)上调且JH滴度飙升至400%(图7A,D),这种JH/20E的“跷跷板”式拮抗(JH升、20E降)将蚊子生理状态锁定在繁殖前阶段,从激素信号源头切断了卵黄发生启动开关,完整揭示了KARS通过调控激素平衡主宰繁殖命运的分子路径。

 

【蚊子繁殖的“翻译官”】 | :赖氨酰-tRNA合成酶如何调控生育力? 

 

 

研究结论

这项研究首次阐明KARS作为“翻译-激素”轴心的核心地位:它既保障蛋白质正常合成,又维持激素平衡,双保险确保繁殖顺利进行。当KARS功能受损时,翻译机器故障与激素失衡形成恶性循环,彻底瓦解蚊子的生育能力。

 

欢迎致电了解详情或咨询!
广州卿泽生物科技有限公司
地址:广州市黄埔区伴河路96号一栋三层321房
电话:18925086102(微信同号)

上一篇

【客户案例重温】RBIS如何通过调控核糖体合成驱动肺癌进展与化疗耐药

下一篇

【病毒“绑架”案】 | 疱疹病毒如何劫持核糖体生产线?

更多资讯

我的询价