6 年
手机商铺
公司新闻/正文
97 人阅读发布时间:2025-10-31 14:03
导读:
生命最初的旅程充满神秘。从受精卵到一个完整生命体的诞生,每一步都受到精密调控。在胚胎发育早期,基因信息如何从mRNA精准翻译为功能蛋白,一直是发育生物学领域的核心问题。
近日,美国佛罗里达大学与捷克科学院团队在《核酸研究》发表突破性研究,通过高分辨率多聚核糖体分析技术,首次揭示了小鼠着床前胚胎发育过程中mRNA翻译的时空动态变化,并发现了一个关键翻译起始因子Eif1ad3对胚胎发育的决定性作用。
文章索引:
标题:Spatiotemporal dynamics and selectivity of mRNA translation during mouse pre-implantation development.
发表期刊:Nucleic Acids Research.
发表时间:2025.09
作者团队:佛罗里达大学遗传研究所 Zongliang Jiang团队
IF:13.1
DOI:10.1093/nar/gkaf956.
研究概览:
研究结果
(1)基于组分解析的多核糖体分析定义了小鼠卵母细胞及植入前发育过程中的翻译动态
通过分馏解析多糖体分析技术,作者对小鼠卵母细胞(GV期和MII期)及着床前胚胎(合子、二细胞、四细胞、八细胞、桑葚胚和囊胚阶段)进行了高分辨率翻译动态分析。该技术通过超速离心将mRNA-核糖体复合物分离为10个连续梯度组分(从未结合核糖体到重核糖体结合状态),实现了对不同核糖体结合数量mRNA的精细区分(图1A)。
主成分分析(PCA)验证了数据可靠性,并显示转录组与翻译组在所有发育阶段均存在显著差异,证实转录水平无法真实反映mRNA的实时翻译状态(图1B)。从翻译组视角看,GV期、MII期和合子期样本聚集在一起,而与发生合子基因组激活(ZGA)的二细胞期明显分离,四细胞期后胚胎呈现连续发育轨迹(图1B)。
研究进一步识别出五种mRNA翻译模式,归纳为三大类:未结合核糖体(UF)、轻核糖体结合(LF)和重核糖体结合(HF),分别代表未翻译、储存待翻译和活跃翻译状态(图1C)。
通过分析关键发育过渡阶段,发现:在卵母细胞成熟过程中,274个基因从非活跃状态转为活跃翻译,功能涉及减数分裂和RNA剪接(图1D、E);受精阶段93个基因被激活,参与细胞组分分解等过程(图1F、G);ZGA期间86个基因启动翻译,调控核内蛋白定位等关键功能(图1H、I);谱系分离阶段(八细胞至囊胚)166个基因的翻译活性变化参与代谢和细胞极性调控(图1J、K)。
这些结果凸显了分馏解析技术在高分辨率解析时空翻译动态方面的独特优势,为理解早期发育的翻译调控机制提供了重要资源。
(2)mRNA在植入前发育中的翻译命运
通过应用模糊k-means算法对轻核糖体结合(LF)和重核糖体结合(HF)的mRNA进行聚类分析,作者识别出12个具有阶段特异性表达模式的基因亚簇(图2A-B),清晰揭示了基因在胚胎发育过程中的激活与抑制动态。大多数基因表现出阶段特异性表达,其中许多LF结合基因要么从HF结合状态降解,要么转化为HF结合状态以支持特定阶段的即时蛋白合成(图2C)。
在合子基因组激活(ZGA)关键的二细胞期,HF结合基因(集群5、6、7)被特异性激活,并进一步识别出三种不同的mRNA翻译命运模式:其一,30个基因从合子期的LF结合状态转为二细胞期HF高度活跃后再回归静止,代表“临时激活型”mRNA;其二,266个基因在二细胞期才出现转录和翻译激增,体现“延迟启动型”调控;其三,47个基因在二细胞期活跃翻译后转向LF结合状态,或被降解或为后期储存,形成“阶段转换型”模式(图2C和D)。这些模式共同凸显了mRNA存储与翻译的战略性调控(图2E)。进一步分析所有阶段,研究发现广泛存在的延迟翻译激活现象,即mRNA在结合LF后一个或多个阶段才被HF激活,基因可分为同一阶段重叠、延迟一阶段激活和延迟两阶段激活三组,分别调控减数分裂、细胞周期转换等关键生物学过程。
总之,该分析表明胚胎通过动态调节mRNA在LF和HF间的转换,优化翻译效率,以满足发育过程中的精准时序需求。
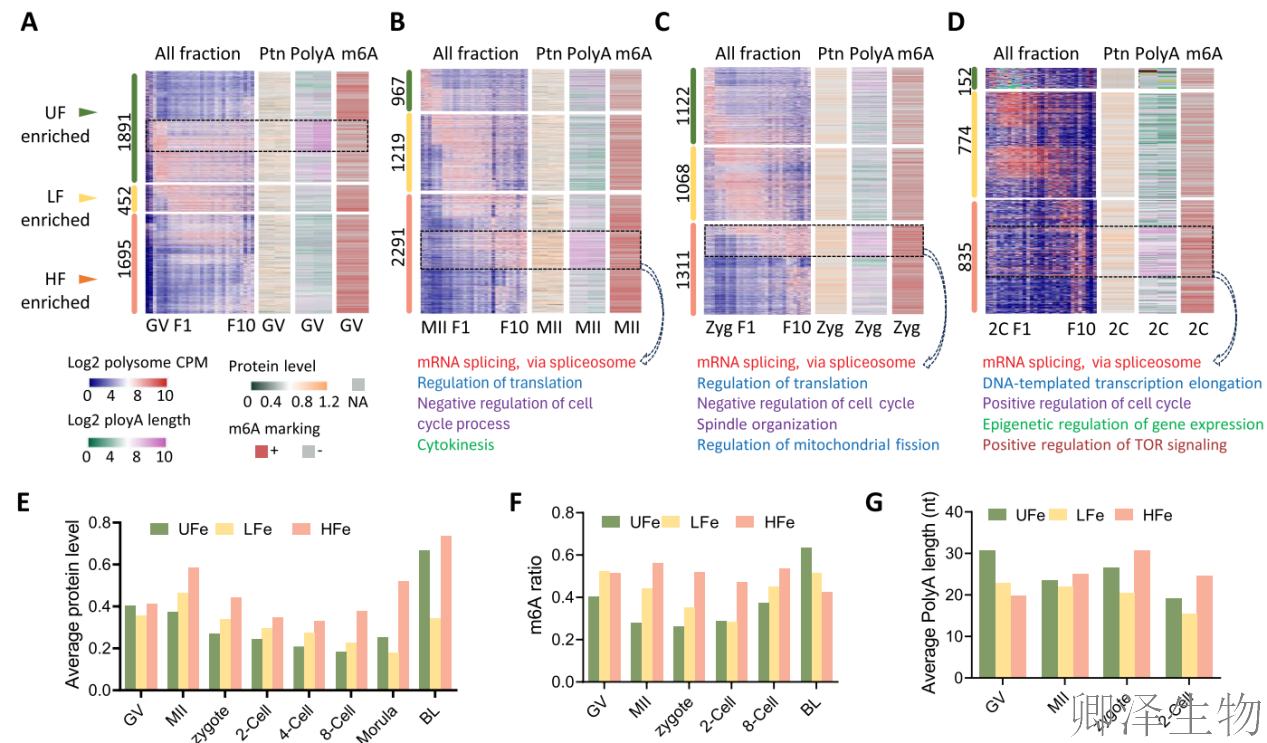
(3)植入前发育过程中翻译组、蛋白质组、RNA m6A修饰和mRNA特征的比较分析
通过整合翻译组数据与公开的poly(A)尾长度、m6A修饰和蛋白质组学数据集,随后系统揭示了小鼠着床前胚胎发育中多维调控机制的综合作用。
研究发现,在GV期,一组未翻译(UFe)基因表现出显著长的poly(A)尾和低m6A密度,但蛋白水平与组内其他基因无差异,提示这些是母源储存的蛋白质而非新翻译产物(图3A)。从MII期到二细胞期,高翻译活性(HFe)基因簇显示出富集的蛋白水平和显著延长的poly(A)尾,功能涉及mRNA剪接、翻译调控和细胞周期负调控(MII期和合子期),以及转录激活和细胞周期正调控(二细胞期)(图3B-D)。这表明在ZGA前,特定基因群的poly(A)尾长度与重核糖体占据及蛋白丰度呈正相关,是调控关键细胞功能的重要机制。
整体上,从MII期到八细胞期,基因的蛋白丰度与其翻译状态直接相关,HFe基因平均蛋白水平最高(图3E)。m6A修饰密度在HFe基因中普遍较高,但在GV和囊胚期出现例外(图3F)。poly(A)尾长度分析显示,从GV期到二细胞期,HFe基因尾长增加而LFe基因尾长缩短(图3G)。研究还发现翻译与蛋白表达存在时间延迟:四细胞/八细胞期的多核糖体水平与桑葚胚/囊胚期的蛋白水平呈正相关(图3I、J),且二细胞期的poly(A)尾长度与四细胞/八细胞期的多核糖体结合延迟相关,表明胚胎通过ZGA期间的重新腺苷化提前准备后续翻译(图3K)。此外,3′UTR长度在ZGA前后增加而在二细胞期缩短,5′UTR长度无显著趋势(图3M、N)。这些结果共同揭示了胚胎通过多层级调控机制优化翻译时序与能量分配的精密策略。
(4)Eif1ad3及其变体在双细胞阶段的特异性翻译对胚胎发育至关重要
作者通过分馏解析多糖体分析技术,首次鉴定出在合子基因组激活(ZGA)阶段特异性翻译的Eif1ad基因家族(包括Eif1ad2、Eif1ad3等成员),这些基因序列高度保守但与已知翻译起始因子存在差异(图4A-B)。为探究其功能,利用CRISPR/RfxCas13d系统进行基因敲低实验,发现Eif1ad3敲低导致几乎所有胚胎停滞在二细胞期(图4C-E),RNA-seq分析进一步显示敲低组中2642个基因下调(涉及核糖体生物发生等ZGA关键过程)且3828个基因上调(与线粒体功能相关,提示凋亡),表明Eif1ad3是胚胎激活的核心调控因子(图4F)。
通过比对阶段特异性翻译基因,研究锁定316个Eif1ad3调控的共同基因,这些基因参与发育生长和细胞命运决定,且核糖体生物发生相关功能在四细胞期而非二细胞期富集,揭示其通过调控核糖体基因和翻译因子表达影响翻译重编程(图4G-I)。最后,通过HPG标记和甲硫氨酸掺入实验直观证实Eif1ad3敲低显著抑制蛋白质合成(图4J-M),完整阐释了Eif1ad3通过维持翻译机器完整性保障早期胚胎发育的分子机制。
(5)Eif1ad3调控参与核糖体组装和ZGA的基因
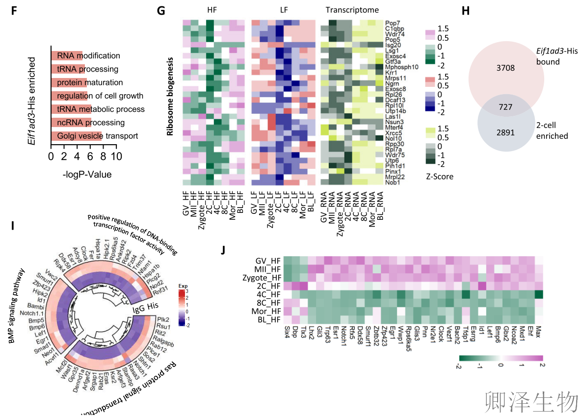
为了研究二细胞期胚胎中Eif1ad3特异性表达介导的mRNA靶标调控机制,作者向受精卵显微注射了体外转录的His标签Eif1ad3 mRNA(Eif1ad3-His IVT-mRNA,图5A-B)。值得注意的是,Eif1ad3-His的表达并未影响胚胎发育至囊胚阶段(图5C-D)。随后,作者使用抗His抗体对二细胞期胚胎进行RNA免疫共沉淀测序(RIP-seq),鉴定出3708个与Eif1ad3物理结合的基因,表明其在合子基因组激活(ZGA)期间广泛参与mRNA翻译起始(图5E)。
这些基因主要参与高尔基体囊泡运输、RNA加工、RNA修饰和蛋白质成熟等过程,均与翻译密切相关(图5F)。重要的是,大量编码核糖体蛋白的mRNA与Eif1ad3结合,提示其在核糖体组装和蛋白质合成中的作用(图5G)。
为进一步评估Eif1ad3在二细胞期调控基因的重要性,作者从HF profiles(图2B,集群5、6、7)中筛选出727个二细胞期富集基因(图5H)。这些基因调控DNA结合转录因子(TFs)活性,并影响BMP和Ras信号通路(图5I)。其中TFs(图5J)高度参与合子基因组激活,调控BMP信号、细胞增殖和细胞命运决定。
总之,Eif1ad3通过调控编码维持发育能力因子的mRNA翻译,在小鼠植入前发育过程中的ZGA阶段至关重要。
研究意义
这项研究不仅提供了着床前发育时空翻译调控的宝贵资源,更为理解早期胚胎发育的分子机制开辟了新视角。翻译组学技术的精进让我们看到,生命最初的编程不仅写在基因序列中,更隐藏在mRNA翻译的动态节奏里。
欢迎致电了解详情或咨询!
广州卿泽生物科技有限公司
地址:广州市黄埔区伴河路96号一栋三层321房
电话:18925086102(微信同号)