6 年
手机商铺
公司新闻/正文
219 人阅读发布时间:2025-09-25 12:02
导读:
~~神经退行疾病的能量工厂危机~~
亨廷顿病(HD)由突变亨廷顿蛋白(mHTT)引发,伴随纹状体萎缩及运动认知障碍。尽管线粒体功能障碍被公认为HD核心病理,但其分子机制始终成谜。
本研究首次通过双组学联动技术(核糖体图谱Ribo-Seq+串联质谱标签TMT-MS),发现HD细胞存在惊人的“翻译-产出悖论”:线粒体基因的核糖体占用率飙升,实际蛋白产量却暴跌!这一发现为理解神经退行疾病的能量崩溃提供了全新视角。
文章索引:
标题:Ribosome Profiling and Mass Spectrometry Reveal Widespread Mitochondrial Translation Defects in a Striatal Cell Model of Huntington Disease.
发表期刊:Mol Cell Proteomics.
发表时间:2024.084
作者团队:佛罗里达大学赫伯特·沃特海姆(Herbert Wertheim)神经科学系 Srinivasa Subramaniam团队
IF:5.5/Q1
DOI:10.1016/j.mcpro.2024.100746.
核心故事线
研究结果
(1)线粒体翻译在亨廷顿舞蹈症中减弱
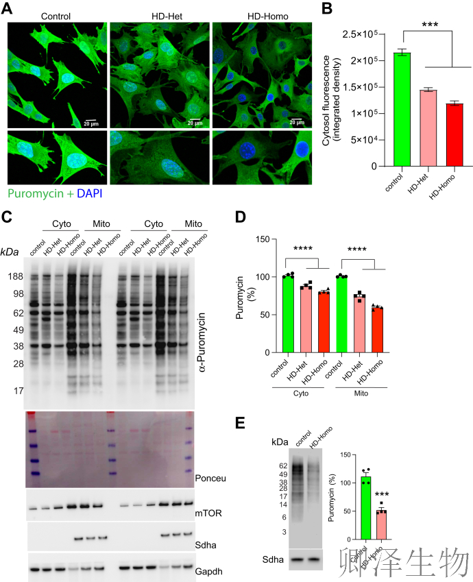
首先,作者在亨廷顿病(HD)细胞模型中发现全局性蛋白合成缺陷,线粒体翻译受损尤为显著。
通过嘌呤霉素(t-RNA类似物)标记发现,HD杂合(HTT-het)及纯合(HTT-homo)纹状体细胞的蛋白合成率显著降低(图1A)。细胞分馏实验证实,胞质与线粒体区域的蛋白合成同步下降(图1B-D),Western blot量化显示线粒体合成减少>50%。离体线粒体仍显示翻译活性降低(图1E),排除胞质干扰,确证线粒体自主翻译机制受损。
综上,作者通过多级实验模型(整体细胞→细胞分馏→离体线粒体)揭示:HD的致病蛋白mHTT直接破坏线粒体翻译工厂功能。
(2)在亨廷顿舞蹈病中,线粒体编码的OXPHOS基因上的核糖体占据率增加
为探讨受HD影响的线粒体中蛋白质合成减少与核糖体占据变化之间是否存在相关性。作者使用三组重复的对照、HD杂合和HD纯合纹状体细胞进行核糖体分析,分离55S和80S核糖体组分进行Ribo-Seq和RNA-Seq。其中,核糖体占用率计算:通过RPF丰度与mRNA丰度的比值(RPF/mRNA)来评估。
基于测序数据,作者分析了线粒体编码的OXPHOS mRNA在HD细胞中的核糖体占用情况。
结果发现,在亨廷顿病(HD)细胞中,线粒体编码的氧化磷酸化(OXPHOS)基因呈现全局性核糖体塞车:13个mt-OXPHOS转录本中11个显示核糖体占用率(RPF/mRNA)显著升高,其中复合物I亚基最严重-mt-Nd1、mt-Nd4等7个基因在HD杂合细胞中升高更显著(图3A-D, 图4A-C);
核糖体分布存在区域特异性堆积:mt-Nd1/mt-Nd3/mt-Nd4l等基因在3'端形成热点(图3A),而mt-Nd2/mt-Nd4等基因在5'端堆积(图3B);复合物III线粒体编码亚基mt-CyB(图5A)及复合物IV/V亚基mt-Co1/mt-Atp8(图5B-C)同样显示高占用率。

(3)核编码OXPHOS基因上的核糖体占据率在亨廷顿舞蹈病中基本保持不变
线粒体编码亚基中的较高核糖体占据率可能会改变构成呼吸链的细胞核编码亚基中的核糖体占据率。分析发现核基因组编码的呼吸链亚基在亨廷顿病(HD)中呈现差异化核糖体占用模式。
复合物I亚基Ndufv1在HD杂合细胞中核糖体保护片段(RPF)显著降低(因mRNA水平下降),但总占用率(RPF/RNA)无变化(图6A);复合物II亚基Sdha核糖体占用率显著降低(图6B),而其余亚基(Sdhb/Sdhc/Sdhd)无变化;复合物III亚基Cyc1在HD杂合细胞中特异性降低(图6C),但亚基Uqcrb(图6D)及复合物IV/V亚基(Cox5a/ATP5o,图6E-F)保持稳定;55个核编码OXPHOS转录本中绝大多数核糖体占用未改变(完整数据见UCSC链接),与线粒体编码基因的紊乱形成鲜明对比。
HD选择性破坏线粒体基因组(如mt-ND1)的翻译进程,而核基因组编码的呼吸链组件基本维持稳态,揭示病理机制的空间特异性。
(4)定量线粒体蛋白质组分析对照组和亨廷顿舞蹈症纹状体细胞
Ribo-Seq分析为线粒体OXPHOS转录本的翻译状态提供了新的见解;然而,它并未揭示线粒体蛋白质的真实体内状态。因此,作者基于TMT的质谱分析对线粒体蛋白质进行定量。
TMT-MS蛋白质组学揭示:通过分离对照、HD杂合(HTT-het)和HD纯合(HTT-homo)纹状体细胞的线粒体(n=5),采用多重串联质谱标签(TMT)技术定量分析(图7A),鉴定出2471个蛋白质组(FDR<1%),其中490个显著差异蛋白(FDR<0.05);经MitoCarta3注释,43个线粒体相关蛋白呈等位基因特异性失调:如线粒体核糖体蛋白Mrpl12仅在HD纯合细胞中显著下调,而抗氧化蛋白Peroxiredoxin-like 2A和RNA结合蛋白Ptcd3在杂合与纯合细胞中均下调;
同时,HD杂合细胞中Nfs1(半胱氨酸代谢酶)和Scp2(脂质转运蛋白)特异性上调,而Comt(儿茶酚胺降解酶)和Tmlhe(肉碱合成酶)在两种基因型中均上调(图7B)。STRING通路分析显示这些变化集中于肉碱合成紊乱、TCA循环异常及氧化还原稳态失衡(图7C-D),首次揭示mHTT通过剂量依赖性机制破坏线粒体蛋白质组稳态。
(5)线粒体mRNA连续翻译与HD中蛋白质水平之间的差异
作者通过比较线粒体OXPHOS蛋白的核糖体占据率(RPF/RNA)与蛋白质存在情况(TMT-MS/MS)之间的差异,检验了Ribo-Seq数据是否与蛋白质组学数据相关。
线粒体编码基因mt-nd1在HD杂合/纯合细胞中核糖体占用率均显著升高,但蛋白水平仅在纯合细胞中暴跌50%(图8A);而mt-Nd2/mt-Nd5虽在HD杂合细胞中翻译占用激增,蛋白产出却维持不变(图8B-C)。
核编码基因呈现差异化模式:复合物II亚基Sdha核糖体占用率骤降而蛋白稳定(图9A),复合物III亚基Uqcrb/uqcrc1翻译未变但蛋白水平显著降低(图9C-D),复合物IV亚基cox7a2l更出现"沉默崩溃"(图9E)。
这些数据首次证实HD存在普遍性翻译与蛋白产出解耦,尤以线粒体基因mt-nd1(图8A)和核基因Uqcrb(图9C)为典型矛盾焦点,提示核糖体停滞引发无效翻译及蛋白稳态崩溃。
(6)HD线粒体中广泛的蛋白质组改变
除与OXPHOS相关的蛋白外,作者在线粒体组分中表现出富集的六个最显著的蛋白中均发现了"翻译-蛋白解耦"现象。
Cavin1蛋白(促线粒体耗氧)在HD纯合细胞中水平显著升高而核糖体占用率不变(图10A),暗示降解受阻;
Ptcd3(核糖体小亚基)是符合正相关案例——占用率与蛋白水平同步降低(图10B);
Bsg/CD147(复合物I调节因子)呈现"沉默缺失":占用率不变但蛋白暴跌(图10C);
Ece1(内皮素转化酶)占用率升高成功驱动蛋白上调(图10D);
Prx12a(抗氧化蛋白):占用率激增但蛋白崩溃(图10E);
Plpp3(磷脂酶)则表现为占用率静止而蛋白累积(图10F)。
综上,HD线粒体中核糖体占用率与蛋白丰度普遍脱钩(如Prx12a与Bsg),颠覆"翻译活性决定蛋白产出"的传统认知,揭示无效翻译、降解加速及翻译后调控等新型病理机制。
研究结论
这项研究揭示了亨廷顿舞蹈病(HD)中与线粒体相关的基因在核糖体占据水平和蛋白质周转速率方面存在普遍的双重影响。具体总结为:
• 在HD中,线粒体编码的mRNA上核糖体占据率增加。
• 基于TMT的蛋白质组学显示HD中线粒体蛋白质组发生显著变化。
• HD降低了线粒体蛋白的合成,并在线粒体编码的OXPHOS mRNA上表现出更高的核糖体占据率。

欢迎致电了解详情或咨询!
广州卿泽生物科技有限公司
地址:广州市黄埔区伴河路96号一栋三层321房
电话:18925086102(微信同号)